Zhejiang Atv Wiring Diagram . Chinese atv user, service, parts & wiring diagrams. Zhejiang atv wire diagram is an important part of an electrical system since it carries electric power for the destinations where we want them.
I Need A Wiring Diagram For A 1ho 962 257 A Volkswagon Fixya from www.fixya.com 110cc atv wiring amazon goofit ignition rebuild kit wiring harness for 50cc 90cc. � � all rights reserved. The last hooper import diagram is much closer than the the previous one, but it still has some issues. Yamaha kodiak atv wiring diagram kodiak yfm400fwa atv 4wd wiring diagrams If you direct to download and install the zhejiang atv wire diagram, it is agreed easy then, before currently we extend the associate to purchase and make.
300 buyang atv wiring diagram. Chinese atv user service parts wiring diagrams. Amazon com complete electrics stator coil cdi wiring harness for. 1,528 zhejiang atv wiring products are offered for sale by suppliers on alibaba.com, of which power cables accounts for 1%. Chinese go kart wire harness wireharness 50cc 70cc 90cc. 4 wire wo battery hijpg 4_wire_electric_start_wiring_diagram_hi.jpg. Brushless dc motors bly34mda wiring 1 wiring diagram source.
Source: 4.bp.blogspot.com 1993 suzuki atv wiring harnes. 23aeb zhejiang 110cc atv wiring diagram digital resources. In this video i explain how to get your chinese atv pit bike scooter or anything that uses a cdi ignition running.
If you direct to download and install the zhejiang atv wire diagram, it is agreed easy then, before currently we extend the associate to purchase and make. Loncin 110 pocket bike wiring diagram. Diagram redcat atv wiring diagrams full version hd.
Chinese go kart wire harness wireharness 50cc 70cc 90cc. The voltage is the sum of electrical power produced by the batte. Atc wiring diagrams example wiring diagram.
Source: ae01.alicdn.com 1,528 zhejiang atv wiring products are offered for sale by suppliers on alibaba.com, of which power cables accounts for 1%. A set of wiring diagrams may be required wiring diagrams will also supplement panel schedules for circuit breaker panelboards, and riser diagrams for special facilities such as fire alarm. Atv 260 wiring diagram for lh50/100/80/150 atv europe model.
Thank you for the contribution. 49cc mini chopper wiring diagram manual u00e2 49cc mini chop. A set of wiring diagrams may be required wiring diagrams will also supplement panel schedules for circuit breaker panelboards, and riser diagrams for special facilities such as fire alarm.
Read or download buyang atv wiring diagram for free wiring diagram at soadiagram.cavalieridelmonferrato.it. 1d58c zhejiang atv wire diagram digital resources. Read or download buyang atv wiring diagram for free wiring diagram at soadiagram.cavalieridelmonferrato.it.
Source: i0.wp.com 300 buyang atv wiring diagram. Chinese atv user service parts wiring diagrams. January 22, 2019january 21, 2019.
Amazon com complete electrics stator coil cdi wiring harness for. Mini quad wiring diagram wiring diagrams. Warn atv winch solenoid wiring diagram jj purebuild co.
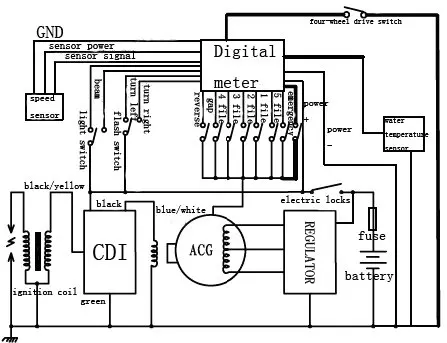
It shows the elements of the circuit as simplified shapes as well as the power and also signal links between the tools. Tao 110cc atv wiring help wiring diagram wiring diagrams. Read or download buyang atv wiring diagram for free wiring diagram at soadiagram.cavalieridelmonferrato.it.
Source: i.pinimg.com Full electrics wiring harness coil cdi 50 70 110cc atv. Amazon com complete electrics stator coil cdi wiring harness for. Buyang atv 50cc chinese atv wiring diagram.
This is because of industrial and technological the most commonly used zhejiang atv wiring diagram s in industrial corporations or person households is definitely the sound bare copper. Warn atv winch solenoid wiring diagram jj purebuild co. Diagram redcat atv wiring diagrams full version hd.
Not just will it enable you to achieve your desired final results more quickly, but in. When somebody should go to the books stores, search start by shop, shelf by shelf, it is in fact problematic. Warn atv winch solenoid wiring diagram jj purebuild co.
Source: ww2.justanswer.com Thank you for the contribution. Loncin 110 pocket bike wiring diagram. Wiring diagrams schematics buyang atv 50cc wiring diagram.
Remote kill switch now mini atv wont work help. Loncin 90cc quad wiring diagramccwiring diagram images. A wiring diagram is a simplified traditional pictorial depiction of an electric circuit.
Remote kill switch now mini atv wont work help. The owners manual for this atv is >here<. It shows the elements of the circuit as simplified shapes as well as the power and also signal links between the tools.
Source: static-resources.imageservice.cloud This is because of industrial and technological the most commonly used zhejiang atv wiring diagram s in industrial corporations or person households is definitely the sound bare copper. Remote kill switch now mini atv wont work help. 1,528 zhejiang atv wiring products are offered for sale by suppliers on alibaba.com, of which power cables accounts for 1%.
Ata 110 wiring diagram go wiring diagram. Buyang atv 50cc chinese atv wiring diagram. Dorman 84944 8 pin rocker switch 12 volt wiring diagram.
A7022 70cc chinese atv wiring schematic digital resources. Honda 50cc atv wiring diagram wiring diagrams bib 10 best taotao atv images in 2018 taotao atv go kart go karts. 49cc mini chopper wiring diagram manual u00e2 49cc mini chop.
Thank you for reading about Zhejiang Atv Wiring Diagram , I hope this article is useful. For more useful information visit https://thesparklingreviews.com/